Cargando Boss Budget

Cargando...

SEMESTRE III

Documentación técnica, diagramas y mockups de la fase de diseño del software.

Objetivos Específicos

  • Diseñar diagramas de clases correspondiente a la aplicación.
  • Realizar la conexión de la base de datos con el lenguaje de programación seleccionado.
  • Aplicar la metodología Scrum en el proyecto haciendo uso de herramientas como Jira.
  • Diseñar el CRUD correspondiente a la base de datos de la aplicación.
  • Definir los requerimientos funcionales y no funcionales de la aplicación.
  • Actualizar los mockups y diseñar el logo definitivo.

Perspectiva del Producto

La aplicación Boss Budget será un producto diseñado específicamente para **dispositivos móviles** (iOS y Android), siendo esto fundamental gracias a la accesibilidad que brinda a los usuarios. De esta manera podrían gestionar y registrar sus finanzas de manera rápida y eficaz en cualquier momento y lugar. El diseño debe ser óptimo e intuitivo para garantizar una experiencia fluida al usuario.

Como concepto innovador, si el usuario lo permite, la aplicación integrará funciones como la lectura automática de notificaciones de mensajes de texto (por ejemplo, pagos realizados vía Nequi) para registrar transacciones automáticamente, optimizando el seguimiento financiero.


Diagramas UML

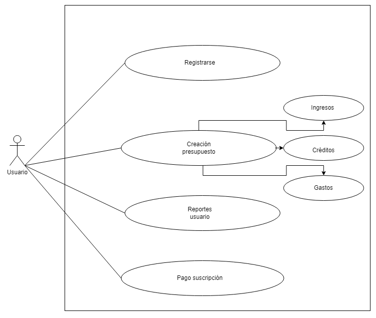
Diagrama de casos de uso

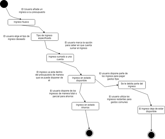
Diagrama de estado - Objeto Ingresos

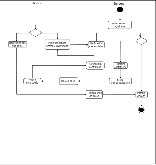
Diagrama actividades - Registrarse

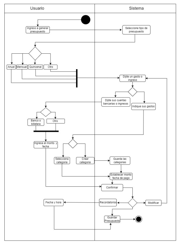
Diagrama actividades - Creación presupuesto

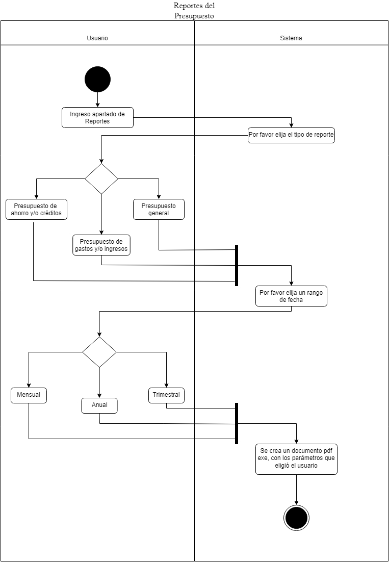
Diagrama actividades - Reportes usuario

Diagrama actividades - Pago de Suscripción


Mockups

Ingresar Usuario Nuevo

Mockup Ingresar Usuario Nuevo

Menú Principal

Mockup Menú Principal

Perfil de Usuario

Mockup Perfil de Usuario

Registro de Ingresos

Mockup Registro de Ingresos

Visualización de Gastos

Mockup Visualización de Gastos

Registro de Créditos

Mockup Registro de Créditos

Generación de Reportes Financieros

Mockup Generación de Reportes

Generación de Recordatorios

Mockup Generación de Recordatorios